Parcial 1
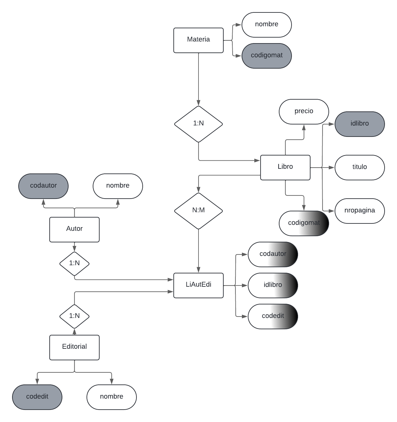
Primero debe crear el model entidad relacion y el diagrama relacional en excel.


Drive que contiene el archico .sql de las tablas y el diccionario de datos de excel
https://drive.google.com/drive/folders/12SRMx0exvKhn1CEGAGhy5R2rJ1zhB_pP?usp=sharing