Actividad 2
1. Que es MySQL
MySQL es la base de datos de código abierto más popular del mercado. Según DB-Engines, MySQL se clasifica como la segunda base de datos más popular, detrás de Oracle Database.
Dado que MySQL es de código abierto, incluye numerosas funciones desarrolladas en estrecha colaboración con los usuarios durante más de 25 años. Por lo tanto, es muy probable que su aplicación o lenguaje de programación favorito sea compatible con MySQL Database.
Fuente: ¿Qué es MySQL? (n.d.). Oracle Colombia. https://www.oracle.com/co/mysql/what-is-mysql/
Aporte personal: MySQL es un sistema de gestión de bases de datos relacionales de código abierto. Le permite almacenar y administrar datos de manera eficiente utilizando SQL. Proporciona velocidad, flexibilidad y escalabilidad, lo que lo hace ideal para aplicaciones web y empresariales. La amplia adopción y compatibilidad con varias plataformas hacen que esta herramienta sea popular. En definitiva, una potente solución para la gestión de información estructurada.

Fuente: Inába, S. (2023, April 22). MySQL: Definición, usos y características. Soluciones Inába. https://www.inabaweb.com/mysql-definicion-usos-y-caracteristicas/
Fuente: JGAITPro. (2017, January 2). Curso de MySQL - ¿Que es MySQL? [Video]. YouTube. https://www.youtube.com/watch?v=3He0HJtEOyk
Resumen: El vídeo presenta MySQL como un sistema de gestión de bases de datos relacionales de código abierto y destaca su uso en aplicaciones web y su importancia en Internet. Explica que MySQL utiliza SQL, un lenguaje de consulta estructurado, para administrar y operar bases de datos. Además, se menciona la compatibilidad con varias plataformas y la integración con la pila de desarrollo web LAMP.
2. Que aplicaciones o para que se utiliza MySQL
MySQL potencia muchas de las aplicaciones más accesibles, como Facebook, Twitter, Netflix, Uber, Airbnb, Shopify y Booking.com.
Se utiliza para
- Aplicaciones en la nube
- Comercio electronico
- Redes sociales
- Gestion de contenido
Fuente: ¿Qué es MySQL? (n.d.). Oracle Colombia. https://www.oracle.com/co/mysql/what-is-mysql/
Aporte personal: MySQL se utiliza principalmente para almacenar, administrar y recuperar datos en aplicaciones web y comerciales. Es especialmente útil en la creación de sistemas de gestión de contenidos, tiendas online, aplicaciones de análisis de datos y cualquier proyecto que requiera una base de datos estructurada.

Resumen: El resumen del video se encuentra en el punto anterior
3. Requerimientos para instalar MySQL
- 512 Mb de memoria Ram.
- 1024 Mb maquina virtual.
- 1 GB de espacio de disco duro.
- Sistema operativo:Windows,Linux y Unix.
- Arquitectura del sistema 32/64 bit.
- Protocolo de red TCP/IP.
- ARQUITECTURA DEL GESTOR
Fuente: Prezi, A. P. O. (n.d.). REQUERIMIENTOS DE INSTALACIÓN DE MySQL. prezi.com. https://prezi.com/zqymc2vdz2j2/requerimientos-de-instalacion-de-mysql/
Aporte personal: Mysql permite que sistemas con pocos recursos o de baja gama igual tengan la oportunidad de poder usarlo al tener requisitos tan bajos

Fuente: Actividad 2 :: Erickson-Cur. (n.d.). Erickson-cur. https://erickson-cur.webnode.com.co/actividad-2/
4. Versiones de MySQL haciendo énfasis en las tres últimas
MEJORAS DE MySQL 8
- Diccionario de datos: ha dejado de estar en MyISAM y pasa a estar en tablas con el motor InnoDB, por lo que se vuelve transaccional y aumenta su seguridad.
- SET PERSIST para cambios de configuración persistentes
- Contadores auto-increment con persistencia asegurada ante reinicios de MySQL Server.
- Indexador para las tablas Performance Schema
- SQL Roles para controlar privilegios y permisos
- Si estamos replicando MySQL podemos mejorar el trabajo en paralelo de los servidores y las réplicas
MEJORAS DE MYSQL 5.7
MEJORAS DE MYSQL 5.6
- Más seguridad.
- Particionado de tablas mejorado.
- Optimización de los tiempos de ejecución y diagnóstico. MySQL 5.6 es capaz de devolver los resultados de las consultas mucho más rápido que con la versión anterior.
- Mejoras en el motor de almacenamiento InnoDB, que gana en rendimiento para las cargas de trabajo transaccionales y de solo lectura.
Fuente:
Arsys. (2024, July 6). Ventajas de MySQL 8. https://www.arsys.es/blog/novedades-mysql-8
MySQL :: MySQL 5.7 Release Notes. (n.d.). https://dev.mysql.com/doc/relnotes/mysql/5.7/en/
Freire, A. (2022, December 27). MySQL 5.6 ya disponible. El Blog De Dinahosting. https://dinahosting.com/blog/mysql-5-6-ya-disponible/

Fuente: Chacaltana, G., & Chacaltana, G. (2021, January 10). Una breve cronología de MySQL - SoloCodigoWeb. SoloCodigoWeb - Programación & Arquitectura. https://solocodigoweb.com/blog/2014/03/04/una-breve-cronologia-de-mysql/
5. En que plataformas se puede instalar MySQL
SQL Server es compatible con muchas plataformas, pero no la misma cantidad que MySQL. SQL Server es compatible principalmente con Windows, con opciones de despliegue en la nube para Linux y macOS a través de Docker.
MySQL es compatible con más plataformas que SQL Server. Puede instalar MySQL en la mayoría de los sistemas operativos, incluidos Linux, macOS, Windows, Oracle Solaris, OpenBSD y HP-UX.
Fuente: De TechTarget, C. (2021, April 23). MySQL. ComputerWeekly.es. https://www.computerweekly.com/es/definicion/MySQL

Fuente: Actividad2 :: Andrey Bases de Datos. (n.d.). Andrey Bases De Datos. https://andreybd-cur.webnode.com.co/actividad2/
No creo que requiera video
Parte 2.
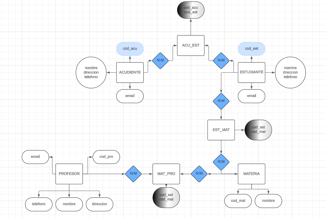
Una escuela de básica secundaria desea sistematizar el proceso interno del manejo de la matrícula, para lo cual requiere que se le construya una BD que permita almacenar del estudiante(código, nombre, dirección, teléfono, acudiente, email) tenga presente que un acudiente puede representar varios estudiantes.
También se debe almacenar la información del docente(código, nombre, teléfono, email) que le dicta la materia al estudiante, tenga presente que un docente puede dictar varias materias.
Se debe almacenar un registro de las materias vistas por el estudiante(código de la materia, nombre de la materia) tenga presente que un estudiante puede ver varias materias.
LISTADO DE TABLAS
REFERENCIAS
- ACUDIENTE
- ESTUDIANTE
- MATERIA
- PROFESOR
MOVIMIENTO
- ACU_EST
- EST_MAT
- MAT_PRO

